教师平台

忘记登录密码?
登录
首页
学校新闻
学校介绍
学校风光
校园视频
工作要点
招生考务
年级管理
学生空间
文明创建
党团建设
德育之窗
教育科研
教工之家
校史展馆
数字校园
联系方式
启航工作室
教师风采
对外交流
捐资助学
招生文章
支教风采
团队风采
后勤服务
校园足球
校友故事
楚雄教育
急救科普
更多菜单
后勤服务
当前位置: 首页 后勤服务
官网首页
学校新闻 学校介绍 学校风光 校园视频 工作要点 招生考务 年级管理 学生空间 文明创建 党团建设 德育之窗 教育科研 教工之家 校史展馆 数字校园 联系方式 启航工作室 教师风采 对外交流 捐资助学 招生文章 支教风采 团队风采 后勤服务 校园足球 校友故事 急救科普
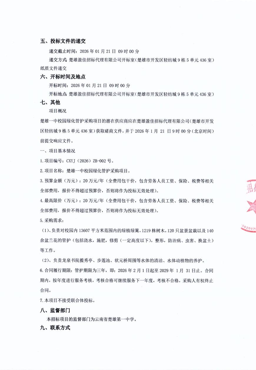
楚雄一中校园绿化管护采购项目竞争性磋商公告
2026-01-09
阅读数:80
背景音乐

公告链接:https://ctbpsp.com/#/bulletinList?eyWords=%E6%A5%9A%E9%9B%84%E4%B8%80%E4%B8%AD

>>>点击进入中国招标投标公共服务平台原文链接>>>

0
觉得文章不错就点个赞吧! 已赞
返回学校官网
查看详情
精选评论
1-10 of 704 项目
  • 上一页
  • 1
  • 下一页
  • GO
非公开文章
非本校不可阅读
可能是以下问题造成:
① 非公开文章不支持在电脑浏览器打开,在浏览器打开统一显示无权限
② 您非本校,无权查看,请联系学校老师将您添加到学校成员
有疑问请点击联系客服
学校地址:云南省楚雄市鹿城南路256号
学校邮箱:schoolmaster@yncxyz.cn
联系电话:0878-3122965
微信公众号
云南省楚雄第一中学
发送
云南省楚雄第一中学 版权所有 滇ICP备15008761号
滇公网安备 53230102000338号 广东全通教育科技集团有限公司 提供技术支持
1
点击  ,再点击转发
将文章转发到班级群
师生阅读率